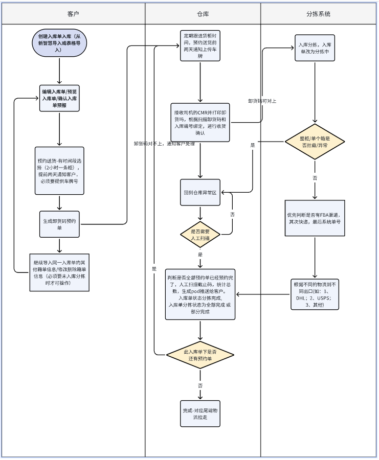
入库管理
1、入库预报
1.1、点击入库预报

1.2、填写运输信息

- 入库单总箱数:按照导入表格实际总箱数填入,用于后续数据校验
- 入库单总票数:按照导入表格实际总票数填入,用于后续数据校验
1.3、导入数据表格

1.4、预览检查

点击预览编辑可即时修改当前导入数据


确认无误后完成并提交
1.5、草稿箱二次确认



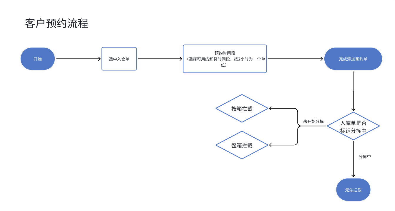
2、入库单删除/拦截操作
- 1.可以在入库箱信息详情页面,点击对应货件的拦截/删除,批量的拦截与取消拦截,货件一旦删除无法恢复,右上角整单拦截代表入库单下所有货件批量拦截。
- 2.入库单已确认、已预约状态下均可进行订单删除/拦截
- 3.入库单入库中,既代表柜号卸货设备扫描中,此时无法对应入库单进行操作
3、追加预报

- 可以在入库箱信息详情页面中点击追加预报,可以多次导入预报信息入同一单入库单合并信息
- 同入库单入库中,柜号卸货设备扫描中无法进行追加预报